充分善用停工時間
即使在進展較緩的時刻,仍然充滿著從事管理、學習與成長的潛在機會。當你正處於較為閒散的停工空檔,最重要的就是繼續維持固定的創作時數,並且運用以下的活動繼續認真發展你的藝術事業:
充實作品集
善用停工時間的最佳方法之一,就是從事個人創作以充實作品資歷。你可以開始想像、創作各種呈現在期刊封面、茶巾或兒童學習字卡等實際商品上的圖樣。這會為你的作品集更添分量,讓潛在客戶輕易就能看到,可以如何把你的創作運用在他們的商品線上。你也可以到本地的藝廊預訂展期,以展出自己的新作。
從事行銷
運用這段停工時間,盡可能讓你的名字到處曝光。檢閱一下你的行銷素材你的網站更新了嗎?如果沒有,花點時間放上你的新作、媒體報導或得獎訊息,甚或只是更新網站的頁面外觀都好。你有持續經營社群媒體嗎?在Facebook、Twitter、Instagram上消磨時光與大家互動,探索看看還有什麼不同的方式可以活用這些管道。展開一項個人創作計畫,這樣你就可以在部落格貼文分享這個近況。你最近有沒有寄明信片給那些夢想中的藝廊或藝術指導?利用這段時間,以你最滿意的新作圖像來設計一款新的明信片吧。
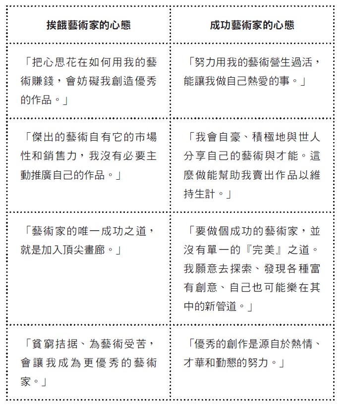
成功藝術家的心態
成功順遂的藝術家和掙扎苦撐的藝術家,兩者的差別主要就在於心態問題。掙扎苦撐的藝術家經常會在內心設限,對這個世界的運作模式有著錯誤的揣測。他們擁護著「挨餓藝術家的神話」——其中有一部分是傳統的認知,覺得追求藝術家生涯會導致財務上的拮据;還有一部分則是浪漫的想法,認為在困頓狀態下創造的藝術更為優秀。但這種挨餓藝術家的神話,真的就只是個——神話。無論相信其中的哪個部分,都會妨礙你成為一個工作無虞、成功發展的藝術家。
想創立一份開花結果的藝術事業,需要熱情、才華和勤懇的努力。行銷你的作品意味著人們會知道你在做些什麼;出售你的作品則讓你維持生計,甚而產出更多藝術創作。這就是「成功藝術家的心態」。懷有這種心理素質的藝術家,不會視賺錢的想法為洪水猛獸,他們會著眼於可能性和豐富度,而非從限制和稀有的角度來思考。他們會容許自己經營出一片繁盛事業。
改變你的心態
你懷抱的是哪一種心態?是挨餓藝術家、還是成功藝術家?
如果你的大多數想法都符合挨餓藝術家的心態,也無須憂慮。你可以藉由實際的作為,把恐懼感轉化為行動力。首先,仔細留意那些你警告自己可能發生什麼事的負面訊息,然後把它們寫下來。接著,把這些消極的句子改寫成更積極的正面表述。而且讓自己身邊圍繞著這些人—其他的藝術家、還有支持你追求渴望與夢想的人們。奧援你的朋友、家人和業師,能夠啟發你看見不同的前景。最後,你要努力找到自己做為藝術家的風格,樹立個人特色。找到個人的風格將幫助你建立自信,以度過疑慮不定的時刻。了解並且欣賞自己做為藝術家的獨特優勢,將會大大提升你的行為動機、工作倫理,也會讓你嗅出更多發展的可能性。
管理你的時間
如果你現在還有全職工作、或是得養家活口,想在自己的時程表中騰出空檔進行藝術創作,可能是一項奢侈之舉,或是讓人吃不消的外務。你將要坦誠地接受這個事實:你的生活可能有一陣子會滿到不行,想要排出時間來創作,勢必要遵守相當的紀律。以下就是一些讓你能找出創作餘裕的簡單方法:
制定時程表
在你的行事曆上畫分出某些時段來創作,即使剛開始每週只有兩小時也無妨。每週做一點點也許看起來不多,但隨著時間累積就會漸有所成。
把藝術創作併入你的社交活動
在與孩子、伴侶或朋友相處的優質時光中進行創作。你可以在週六下午和孩子一起玩拼貼畫,或是召集一群朋友和你一起畫畫。
縮減螢幕時間
把你平常花在上網漫遊或看電視的時間,改為創作之用。
委派雜務
讓另一名家庭成員接管某些雜務,可以讓你騰出一些空檔創作。如果沒人可以幫你分擔家務,就坦然對某些事情放手,不必心懷歉疚。
隨身攜帶空白筆記本
只要一有空檔,你就可以拿本子出來速寫、畫畫或是來場腦力激盪、構思點子。
修習藝術課程
雖然比較費時,但去上課將強制你進入藝術創作模式,並且照表操課。去上課也可能啟發出新的創作,更不用說還會精進你的技巧,甚至讓你多添一門新的專長。
如何制定時間表
制定一份時程表來管理日常作息,將有助於你達成每天的目標。你在藝術事業中要連帶承擔各種責任,像是營運網路商店、記帳、包裝、運送和處理電郵通訊,當你要基於自己的優先傾向和處事風格設計出一份管用的工作時程表,必須要考慮以下幾件事:
自行制定一致的工作時數和休息時間
你是喜歡朝九晚五這種「常規」工作時段的人嗎又或者你更喜歡每天提早開始、晚點結束,但中間穿插著好幾段休息時間呢?從一天裡撥出時間做點運動、攝取營養,將使你充飽能量,創造出最棒的作品。先實驗看看,確認哪一種時程表對你來說最有產能效益,再要求自己按時作業、嚴謹遵守。
把一天切分成數段,各自處理不同類型的任務
把一天的時間切分成可掌握的數個時段,分別從事特定活動,這樣可以建立秩序感,並確保你能全面照料到應盡的各種職責。比方說,如果你覺得自己在下半天最有創意,你可以用工作的第一個小時回覆電子郵件、打電話和整理行事曆。上午的剩餘時間,則可以打理一些行政事務,像是做研究調查、影印參考資料、記帳或寄運作品給客戶。接下來的午後或傍晚,就都是你的創作時間。
每天列出待辦清單
寫張清單,列出你每天必須完成的任務、並排定優先順序。你的清單可以是打字或手寫,看你覺得哪種好用。你可能會發現,用手機或電腦寫清單比較有彈性,因為你的優先順序要是改變,就可以隨時調整這週內排定的每日待辦事項,而無需時時重寫清單或再度排序。有了這張清單,你就可以專注於行動實踐。反過來說,如果你在腦子裡擠進太多優先事項,也可能會混亂得忘了自己究竟要做什麼。就讓這張待辦清單變成你最好的朋友吧!
讓自己身邊圍繞著那些支持你的渴望、相信你的夢想的人們。
麗莎.康頓(Lisa Congdon)( 7篇 )追蹤作者現生活、居住於奧勒岡州波特蘭市,身兼插畫家及作者,並以其色彩豐富的繪圖及書寫體著稱。
相關著作:《1人藝術無限公司:我是藝術家,我自己賣作品!個人創意事業營生指南》。
欣賞更多康頓作品:www.lisacongdon.com

