11月5日,在法國總統馬克宏(Emmanuel Macron)親臨現場的加持下,「西岸美術館與蓬皮杜中心五年展陳合作項目」於上海徐匯濱江區西岸美術館盛大揭開序幕—巴黎龐畢度中心終於圓了落戶中國的夢。
一場等待了超過15年的夢想。
一場等待了超過15年的夢想。
1997年古根漢美術館在畢爾包成立分館取得的巨大成功(註1),不僅激勵了古根漢在全球加速打造帝國版圖的行動,許多國際大美術館也紛紛興起向海外擴張的野心和勇氣。然而,正如連古根漢自己都難以在其他城市複製「畢爾包奇蹟」(柏林分館在運營15年後於2013年關閉;赫爾辛基分館計畫交涉多年後宣告流產;由法蘭克.蓋瑞(Frank Owen Gehry)操刀的阿布達比分館至今也已延宕近十年),國際美術館在海外設立分館並非一條平坦大道,過程多半充滿曲折和艱辛。

 龐畢度中心馬拉加。(© CARLOS CRIADO / AYUNTAMIENTO DE MÁLAGA)
上海龐畢度:一場充滿曲折和艱辛的夢想
集國立現代藝術美術館、音樂與聲音研究中心(IRCAM)、工業創造中心和圖書館於一身,現當代藝術典藏品數量執世界牛耳的龐畢度中心,從一開始就將經濟快速發展的中國列為其海外拓展的戰略重地。不過,它最初看中的是香港,甚至於2005年與其時仍由湯姆斯.克雷恩斯(Thomas Krens)掌舵的古根漢美術館聯手競投西九龍區的土地,打算合力興建一座由英國建築師諾曼.佛斯特(Norman Foster)設計、造價四億美元的美術館;該計劃最後因香港學者和民眾對西九龍規劃不同意見而擱淺。龐畢度中心隨即將目標轉向上海。2007年年初,法國《世界報》(Le Monde)披露,龐畢度中心可望於2010年前在上海成立分館。前主席布魯諾.哈辛(Bruno Racine)宣稱:「這將是一座中國的美術館,由法國人或中國人擔任館長。它將以龐畢度中心來命名,由我們操握展覽和活動規劃的控制權。這個計劃也不會花到龐畢度任何一毛錢。」(註2)不過,繼任主席阿朗.瑟邦(Alain Seban)持續推動的這項計畫最終仍宣告失敗;當時法國藝術圈內傳,談判破裂的癥結點在於中國拒絕法方獨享展覽和活動內容的控制權—龐畢度中心原先屬意作為分館的那棟位於法租界淮海路的歷史建築,如今則成了愛馬仕旗艦店的所在地。
集國立現代藝術美術館、音樂與聲音研究中心(IRCAM)、工業創造中心和圖書館於一身,現當代藝術典藏品數量執世界牛耳的龐畢度中心,從一開始就將經濟快速發展的中國列為其海外拓展的戰略重地。不過,它最初看中的是香港,甚至於2005年與其時仍由湯姆斯.克雷恩斯(Thomas Krens)掌舵的古根漢美術館聯手競投西九龍區的土地,打算合力興建一座由英國建築師諾曼.佛斯特(Norman Foster)設計、造價四億美元的美術館;該計劃最後因香港學者和民眾對西九龍規劃不同意見而擱淺。龐畢度中心隨即將目標轉向上海。2007年年初,法國《世界報》(Le Monde)披露,龐畢度中心可望於2010年前在上海成立分館。前主席布魯諾.哈辛(Bruno Racine)宣稱:「這將是一座中國的美術館,由法國人或中國人擔任館長。它將以龐畢度中心來命名,由我們操握展覽和活動規劃的控制權。這個計劃也不會花到龐畢度任何一毛錢。」(註2)不過,繼任主席阿朗.瑟邦(Alain Seban)持續推動的這項計畫最終仍宣告失敗;當時法國藝術圈內傳,談判破裂的癥結點在於中國拒絕法方獨享展覽和活動內容的控制權—龐畢度中心原先屬意作為分館的那棟位於法租界淮海路的歷史建築,如今則成了愛馬仕旗艦店的所在地。
2015年,塞爾日.拉維涅(Serge Las-vignes)走馬上任後,以打造龐畢度中心為一個具競爭力的全球機構為目標,加快國際擴張的腳步;一方面與世界各大機構合作共同製作展覽,或將包裝齊全的展覽送到海外美術館展出,同時積極洽談在海外設立分支的可能性,包括重拾與上海當局的交涉,並於2017年底與西岸集團正式簽訂為期五年的「臨時龐畢度」展陳合作項目協議;這項合作案並於翌年一月馬克宏訪問中國時公開宣布,並寫入中法聯合聲明中,可謂獲得雙方最高領導人的支持;合作項目於2018年獲得更進一步的確認:在為期五年(2019-2024年)的合作中,龐畢度中心將以館藏品在西岸美術館舉行三項為期18個月的半常設展,和十項為期六個月的現當代藝術特展,同時提供學術研究、公共教育、文化管理人才培育等各方面的建議和協助;另一方面,龐畢度中心也將藉此機會展開對中國當代藝術的研究和收藏,並承諾將在巴黎龐畢度中心舉行三項中國當代藝術展。

卡納爾—龐畢度中心。(©VEERLE VERCAUTEREN)
「臨時分館」的概念和模式
從2005到2018年的這十多年,中國經濟持續高速成長,文化藝術生態蓬勃發展,私人美術館如雨後春筍在中國各地湧現,富豪收藏家數量激增,《巴塞爾藝術展和瑞銀環球藝術市場報告》分析指出,2017年中國已取代英國躍升為世界第二大藝術市場。除了西方各大畫廊已先行進駐上海和北京,搶佔中國市場的佈署,世界重要藝術和文化機構也對與中國展開合作躍躍欲試:2017年12月,地產公司招商蛇口(CMSK)和倫敦維多利亞與阿爾伯特博物館(Victoria and Albert Museum,簡稱 V&A)合作,聯手在深圳蛇口創立綜合文化平台「設計互聯」,為西方藝術機構進入中國提供了一個高可行性的國際合作模式。在V&A之後,巴黎龐畢度中心、即將進駐北京的畢卡索美術館和賈克梅蒂基金會,或落戶上海的倫敦泰德現代美術館,都是採取和地產商或開發集團合作的方式:由中方出資建館,西方美術館提供豐富的館藏資源和專業知識和技術。(註3)此外,洛杉磯郡當代藝術博物館(LACMA)與卡達博物館(Qatar Museums)則選擇和上海余德耀私人美術館合作,三家機構聯合開發,共享展覽和項目;今年11月,以洛杉磯郡當代藝術博物館典藏品組織的「製作中:藝術與電影的工作場」於余德耀美術館公開亮相。
從2005到2018年的這十多年,中國經濟持續高速成長,文化藝術生態蓬勃發展,私人美術館如雨後春筍在中國各地湧現,富豪收藏家數量激增,《巴塞爾藝術展和瑞銀環球藝術市場報告》分析指出,2017年中國已取代英國躍升為世界第二大藝術市場。除了西方各大畫廊已先行進駐上海和北京,搶佔中國市場的佈署,世界重要藝術和文化機構也對與中國展開合作躍躍欲試:2017年12月,地產公司招商蛇口(CMSK)和倫敦維多利亞與阿爾伯特博物館(Victoria and Albert Museum,簡稱 V&A)合作,聯手在深圳蛇口創立綜合文化平台「設計互聯」,為西方藝術機構進入中國提供了一個高可行性的國際合作模式。在V&A之後,巴黎龐畢度中心、即將進駐北京的畢卡索美術館和賈克梅蒂基金會,或落戶上海的倫敦泰德現代美術館,都是採取和地產商或開發集團合作的方式:由中方出資建館,西方美術館提供豐富的館藏資源和專業知識和技術。(註3)此外,洛杉磯郡當代藝術博物館(LACMA)與卡達博物館(Qatar Museums)則選擇和上海余德耀私人美術館合作,三家機構聯合開發,共享展覽和項目;今年11月,以洛杉磯郡當代藝術博物館典藏品組織的「製作中:藝術與電影的工作場」於余德耀美術館公開亮相。
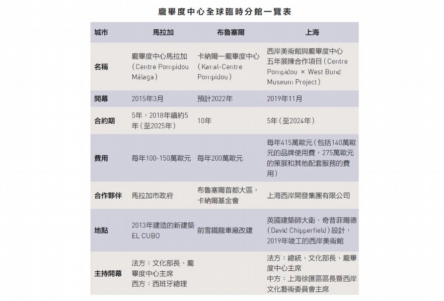
在此同時,龐畢度中心也從和西班牙馬拉加的合作,逐漸確立以「臨時美術館」(pop-up museum)向海外輸出龐畢度品牌的策略。畢卡索的故鄉,位於西班牙南部的馬拉加,同樣受到畢爾包從暮氣沈沈的舊工業城市翻轉為國際藝術勝地的啟發,希望藉由國際美術館品牌,創造驚人的槓桿效力,刺激城市的復甦和更新。於2015年3月底揭開帷幕的「龐畢度中心馬拉加」(Centre Pompidou Málaga)同時也是龐畢度中心在海外測試「臨時美術館」概念的第一個「實驗室」:在這項為期五年的合作計劃中,美術館由與當地市政府委託的企業負責興建和運營,龐畢度中心則提供典藏藝術品和組織齊全的展覽,以及公共教育等配套活動。龐畢度中心允許馬拉加「臨時分館」使用其品牌和形象,並且以包括繪畫、雕塑、攝影、建築或設計等近百件典藏作品,打造一座小型龐畢度中心,馬拉加市政府除了負責運營和展覽一切費用,包括作品運輸、保險,同時每年支付龐畢度中心100-150萬歐元的費用。「龐畢度中心馬拉加」自開幕以來截至2018年年底,吸引了近67萬名觀眾(每天約562人次),今年年初,甚至在合約尚未到期之前,馬拉加市政府已主動續約,將雙方合作延長至2025年。

西岸藝術博物館外觀照。(簡秀枝提供)
2017年底,龐畢度中心沿襲「龐畢度中心馬拉加」與在地合作夥伴共同建構臨時分館的模式,分別和布魯塞爾和上海簽署了合作協議。龐畢度中心和布魯塞爾—首都大區和特別成立的卡納爾基金會(Fondation Kanal)簽署十年合作,參與將1950年代雪鐵龍舊車廠轉型為布魯塞爾推廣現當代藝術、建築和表演藝術研究和展演的重要文化中心。命名為「卡納爾—龐畢度中心」(Kanal-Centre Pompidou)的美術館訂於2022年開放。運營首五年將大力仰賴龐畢度中心提供館藏品組織常設展和每年兩檔專題特展,以及多領域文化活動的規劃和製作,典藏、研究、教學、導覽、出版、宣傳等美術館運營各方面的專業知識和技能。為此,布魯塞爾首都大區每年支付龐畢度中心2百萬歐元,直到2027年。2018年5月至2019年6月,由龐畢度中心國立現代美術館館長貝爾納.布里斯坦恩(Bernard Blistène)親自操刀,在仍是廢棄舊車廠的工業空間已先舉行了一項預示未來卡納爾—龐畢度中心美術館型態的熱身展,締造了40萬人參觀的佳績。
如果說「臨時分館」成為龐畢度海外擴張的模式,但每次根據國家和城市的特殊性和需求來構思規劃:龐畢度和馬拉加的合作旨在促成一座城市的更新,在布魯塞爾目標是為協助成立比利時首座現當代藝術美術館,到上海則含有更多「雙向交流」的意味—把西方藝術介紹給中國觀眾,同時在巴黎展示中國當代藝術。2017年2月,拉維涅接受法媒《西法蘭西報》(Ouest France) 專訪時直言不諱,「到中國對我們來說至關重要。正如當代藝術全球化,龐畢度也必須走向全球化,必須對藝術家有更多了解,為此,它需要長久駐紮當地。我們必須讓法國觀眾認識中國藝術,並且在還來得及的時候,換言之,在我們還負擔得起作品價格的時候,購買作品,豐富典藏。其次,我們需要提升龐畢度中心在亞洲的影響力。當然,也賺一點錢……」。(註4) 
法國總統親自帶領的「博物館外交」
值得一提的是,相較於美國古根漢美術館、洛杉磯郡當代藝術博物館或英國V&A與泰德現代美術館,包括羅浮宮、龐畢度中心、畢卡索美術館、賈克梅蒂基金會等所有法國機構的國際擴張,都受到法國政府的支持和引導。總統和文化部長親自出席龐畢度中心在西岸美術館的開幕,足見法國政府高層對這項合作案,以及它所代表的文化效力的高度重視。(註5)近年來,法國積極推行「博物館外交」,希望借重文化「軟實力」來提升法國在國際間的形象和影響力,同時促成政治和商業利益。法國政府充分體認到全球對法國文化和藝術的龐大需求,尤其是發展中國家經常希望借助法國美術館典藏品來促成其博物館的升級,鼓勵法國博物館多加發展和海外的合作與展覽輸出。根據法國審計法院(Cour des comptes)今年發表的一份報告,龐畢度中心於2012-2018年在海外舉行的30多個展覽為其創造了1千5百萬歐元的收益。
值得一提的是,相較於美國古根漢美術館、洛杉磯郡當代藝術博物館或英國V&A與泰德現代美術館,包括羅浮宮、龐畢度中心、畢卡索美術館、賈克梅蒂基金會等所有法國機構的國際擴張,都受到法國政府的支持和引導。總統和文化部長親自出席龐畢度中心在西岸美術館的開幕,足見法國政府高層對這項合作案,以及它所代表的文化效力的高度重視。(註5)近年來,法國積極推行「博物館外交」,希望借重文化「軟實力」來提升法國在國際間的形象和影響力,同時促成政治和商業利益。法國政府充分體認到全球對法國文化和藝術的龐大需求,尤其是發展中國家經常希望借助法國美術館典藏品來促成其博物館的升級,鼓勵法國博物館多加發展和海外的合作與展覽輸出。根據法國審計法院(Cour des comptes)今年發表的一份報告,龐畢度中心於2012-2018年在海外舉行的30多個展覽為其創造了1千5百萬歐元的收益。

法國龐畢度中心主席塞爾日.拉維涅。(本刊資料室)
雖然和羅浮宮阿布達比分館相比(阿布達比支付30年品牌使用費40億歐元,20年諮詢和策展費54億歐元),龐畢度中心參與上海西岸美術館項目的規模並不大,但算盤再怎麼打都划算:不僅平時90%皆鎖在庫房的典藏品有了多一點公開亮相的機會,同時藉由典藏品的流通和展示,宣揚龐畢度中心的品牌和重要性。不可否認,龐畢度中心進軍上海,也在尋求開發新觀眾和經濟來源:吸引更多中國遊客到法國觀光時也能造訪龐畢度中心(註6),以及創造營收。根據法媒《觀點》週刊(Le Point)七月報導,西岸集團每年將支付龐畢度中心140萬歐元的品牌使用費和275萬歐元的策展和借展費。

龐畢度中心上海西岸館開幕首展「時間的型態」展出康斯坦丁.布朗庫西的作品《睡眠繆斯》。(© SUCCESSION BRANCUSI ALL RIGHTS RESERVED (ADAGP) © A. RZEPKA – CENTRE POMPIDOU MNAM-CCI / DIST. RMN-GP)
耐人尋味的是,2017年底簽署戰略框架合作協議中的「龐畢度中心上海西岸館」(the Centre Pompidou Shanghai (West Bund) ),到了2019年11月開幕前夕,已正式命名為「西岸美術館與龐畢度中心五年展陳合作項目」(Centre Pompidou x West Bund Museum Project)。名稱的微妙變化多少透露了中方在談判中逐漸增強的地位(西岸美術館定位為國際級文化藝術交流的平台,初期主要借助西方大美術館的知識和技術來快速提升自己的名聲和專業能力;五年之後可與龐畢度續約,但也不排斥和紐約現代美術館(MOMA)或倫敦泰德現代美術館(Tate Modern)等其他大美術館合作),以及法方的務實—畢竟,在中國特有的審查制度下,龐畢度中心究竟能多大限度地保持策展的獨立性(註7),「展陳合作項目」要比「分館」—即便是「臨時分館」,來的靈活、有彈性。
繼馬拉加、布魯塞爾和上海之後,龐畢度中心繼續其全球布局的腳步,目前正和韓國首爾和捷克交涉臨時分館的設立。
龐畢度中心全球臨時分館一覽表。
註1 西班牙巴斯克區政府和畢爾包市政府斥資2.3億建造的畢爾包古根漢美術館(包括購買土地,硬體美術館建造和支付紐約古根漢專業知識和技術的諮詢費),至今吸引數千萬遊客,開館20年後仍熱潮不減,例如2016年締造117萬參觀人次,其中90%為外國遊客,為地方創造4.85億歐元經濟效益和9千名就業,稅收超過6千5百萬歐元。2014年,畢爾包和古根漢再度續約合作20年。
註2 參見法國《世界報》(Le Monde)報導(2019/11/22)
註3 英國泰德現代美術館將和上海陸家嘴集團合作建設浦東美術館,預計2021年開幕;巴黎畢卡索美術館與賈克梅蒂基金會和北京七星集團簽署合作協議書,為訂於2020年6月開館的THE CUBE美術館規劃和組織展覽。此外,凡爾賽宮也與故宮博物院簽署了諒解備忘錄,將於2020年共同組織「中國與凡爾賽」展覽,追溯18世紀兩國政治和藝術層面的交流。
註4 參見法國《西法蘭西報》(Ouest France)報導(2019/11/22)
註5 當時前來上海主持第二屆國際進口博覽會開幕,並於當晚於豫園宴請法國總統夫婦的中國最高領導人習近平,並未出席這項龐畢度中心喻為「中法有史以來最大規模文化交流項目」的開幕。
註6 龐畢度中心的觀眾目前只有1%來自中國。
註7 開幕首展「時間的型態」已首次嚐到審查制度的具體後果,儘管最終拉維涅拒絕對於撤換作品提供具體細節,但最終只有不到五幅作品在展覽中被替換
																																							 
			