台灣政府在志工文化轉型中所扮演的重要推手,讓志工文化已從1980年代的服務弱勢目的,到1990年代政府為了精簡員額將大量勞動內容轉以外包模式或招募志工承接,終形成今日的替代性無償勞動力,幻化為城市裡遍地開花的文化活動上必備的身影。
不同於郵局或醫院中的志工服務台,文化活動裡的志工隱身在大量基層工作者中(如工讀、臨時約聘與派遣工,甚至是中間階層),幾乎讓文化消費者無所察覺,因此更難窺見其中的勞動剝削─除了消失在勞動現場的「雇傭關係」,連同「非雇傭關係」也一併被抹除。
「我本來打算應徵金馬影展的工讀生,沒想到應徵條件需要『影展志工』經驗,所以我就先去台北電影節當志工了。」這位擔任過各式文化藝術單位的志工,是現今某藝術學院的學生X,他可以細數哪個單位召募志工連餐點都得自理,或者在接觸藝術家的幻想中被派去指揮交通,甚至還曾到海外擔任佈展志工。在受訪不久前,他才結束一間畫廊的志工行程,油漆、拿電鑽、用鹽酸刷地板、手釘木竹原料,連「掛畫」這種需要專業的工作都由他經手,更不用提曾以工讀生身分在單一師傅的照料下,飛上天去為台灣國家級展覽懸吊外國藝術作品的驚人能耐。
人生輾轉終得進入藝術學院,家中經濟顯然無法支撐他對藝術的熱愛,因此,以工換戲、以工換影,成為他最容易貼近藝術的途徑。身為志工,「交換」關係絕對是清楚明確的,時刻督促著自己「夠好」,同時更觀看著未來可能的工作狀態─也因此,匿名報導是我們維護受訪者生存的共識─但「未來工作環境到底怎麼可以變好呢?我看著畫廊小姐,都覺得她們每個人可以自己開IKEA了。」
如同王聖閎〈供養的體系:從藝術圈中間層工作的消失談起〉一文所描述,中間層工作的消失導致藝術生態與產業結構失衡,X在環繞著藝文活動的志工與工讀身分之外,仍須依靠大量勞力的派遣或彈性工作(如花市或出版倉儲)支撐生活所需,向上的出路何在,身為學生的他目前想也不得。我們不僅面對文化中間階層的消失,更盡頭的邊緣,血淋淋是(套用X的語言)「年輕人死不完」的志工制度協力壓縮文化基層工作的扁平化:志工就是工讀生的職前訓練,工讀生當專案在使用,所謂專案就等於正職,卻得回頭與志工一起勞動到深夜。回想起身旁甫進IT產業工作的年輕朋友,到職首月只負責「被培訓」,甚至無所謂試用期照常支薪,忍不住令人懷疑所謂藝術產業整體對勞動的剝削遠甚我們認知中的「異化」勞動。
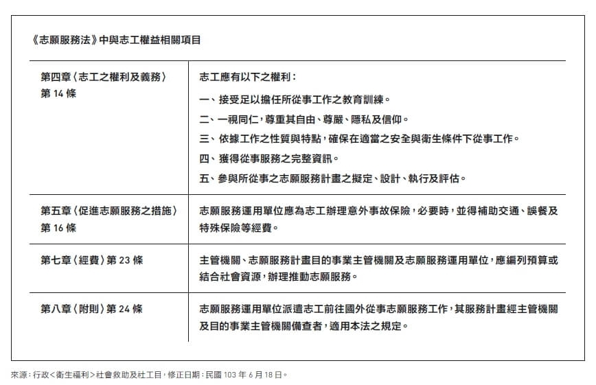
更進一步,當我們回頭查詢志工相關法規,則可發現《志願服務法》(編按)當中明確規定,除了「單純、偶發,基於家庭或友誼原因」的志工之外,其餘在召募志工前,應將計畫書與立案登記影本送交主管機關備案;另外,必須具專門職業證照的工作,需由持證照的志工為之;以及,最重要的,「志願服務運用單位應為志工辦理意外事故保險,必要時,並得補助交通、誤餐及特殊保險等經費。」

喬裝成志工的無償勞動陷阱(下)
儘管依法可循,但我們面對的志工制度依是無罰責可管的荒地,「意外事故保險」可能都不是這些血汗青年志工擁有的基本權益。容我提醒,才相隔不久的八仙塵爆公共傷害事件,其中不少受害者正是廠商召募來的101位志工之一。此刻,我想到的是X刷洗地板的鹽酸溶劑,以及他遭遇過「爬過的螞蟻、旁邊的花會立刻死掉的油漆」工程。(但同樣是八仙塵爆事件也給了我們另一個思考的接入點:官方對於志工認定的方法,除了前述《志願服務法》之外,另一個依據是勞檢單位直接就工時、工作內容以及是否提供對價報酬等事實做判定,這恐怕是各文化單位都必須面對的志工制合法性與潛藏的工作傷害。)
在與另一位文化志工Y採訪的過程,則帶領我進入另一個「無償勞動力培養皿」的新世界。大學內部設立的「美術館導覽志工社團」,將原先以大學聘用工讀生的校內美術館導覽員直接改以志工服務,20人左右的社團,一個月至少十小時的導覽服務時數,加上校外40至50名的導覽志工,都是私立美術館的導覽資源。
從大專院校內部就開始的志工培訓/培養,一方面確是提供青春學子人生的新體驗,另一方面,卻因著整體文化產業結構的傾斜,成為基層勞動力自我培力的唯一途徑。無法避免地,我們即刻面對到在文化產業與原生家庭結構兩相加乘下,年輕文化勞動者在階級上難以流動的困境。在文化與經濟階級的掙扎中,如X在各文化領域短期擔任工讀、志工,在不同結構中轉換各種身分與勞動內容的年輕人並非少數,「對我來說幾乎就是一種『情感勞動』,這些文化就是情感投射的對象,你只能想辦法讓自己變強……」,X如是說。
在整片城市文化節慶表象下的集體勞動力中,年輕勞動者在各種差異與碎裂的勞動內容與場域裡,沒有統一與穩固的身分,除了想像中的「情感」用以昇華,究竟光亮何在?我忍不住想起伍德(E. M. Wood)所提:「後現代多元主義恰恰像那些古老的類別一樣,不但使資本主義的真相模糊不清,而且令資本主義的反對派解除武裝和瓦解。」此刻,與其呼籲文化圈的上層階級正視整體勞動結構的傾斜與瘋癲,是否不如認真思考,當外包勞動力與志工們集體串聯大罷工,不消一年,台灣文化活動的死傷數量,恐怕才是文化產業真正該回歸的原點?或者,無懼於低俗的爭持點,正視並捍衛文化活動中應負責的人力成本,免除虛假的「情感勞動」,才能奪回藝術與文化價值中的革命精神?
Tags
