正在閱讀
4/8更新! 拍賣動態時程表

4/8更新! 拍賣動態時程表

4/8更新! 拍賣動態時程表 4/8更新! 拍賣動態時程表 4/8更新! 拍賣動態時程表 4/8更新! 拍賣動…
4/8更新! 拍賣動態時程表
4/8更新! 拍賣動態時程表
4/8更新! 拍賣動態時程表
4/8更新! 拍賣動態時程表
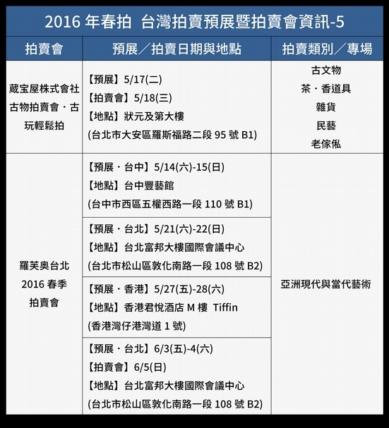
《2016年春拍 台灣拍賣預展暨拍賣會資訊》(4/8更新) 本資訊將不定期更新,對藝術品收藏、投資有興趣的您,請持續關注我們的動態!
4/8更新! 拍賣動態時程表
拍賣大典編輯部( 11篇 )